44 lettera dilazione pagamento tfr

› portale › webArchivio - 3. QUADRO RM - Agenzia delle Entrate 3. QUADRO RM - REDDITI SOGGETTI A TASSAZIONE SEPARATA E AD IMPOSTA SOSTITUTIVA Generalità. In questo quadro devono essere indicati i redditi soggetti a tassazione separata indicati nell'art. 7, comma 3, art. 15, comma 1, lett. f), e art. 17 del TUIR, nonché alcuni redditi di capitale percepiti all'estero, ai quali si applica la disposizione dell'art. 18 del TUIR e i redditi di capitale di ... › 252839_modello-letteraModello lettera interruzione prescrizione credito Nov 05, 2018 · Lettera interruttiva della prescrizione per crediti di lavoro dipendente (prescrizione 5 anni) Spett.le Azienda. Il sottoscritto avanza, nei vostri confronti, ancora le mensilità di… dell’anno … nonché il TFR come da ultima busta paga del… Le numerose richieste verbali non hanno ad oggi sortito alcun effetto.

› impresa › contabilita-e-fiscoModello F24: istruzioni per la compilazione - PMI.it Apr 04, 2011 · Il modello F24 è utilizzato dai contribuenti per il versamento di tributi, contributi e premi, nonchè per il pagamento di: imposte sui redditi e relative addizionali comunali e regionali ...

Lettera dilazione pagamento tfr

Lettera dilazione pagamento tfr

› prodotti › carta-di-creditoCarta di credito Oro: carta di credito BancoPosta - Poste ... Con Carta BancoPosta Oro, emessa da Deutsche Bank, hai un’elevata disponibilità mensile e una dilazione nell’addebito dei pagamenti, per effettuare i tuoi acquisti con la massima flessibilità. La serenità paga. Con calma. Hai fino a 40 giorni per rimborsare le tue spese e poi se scegli il rimborso a saldo non paghi gli interessi. › impresa › contabilita-e-fiscoBollo virtuale da F23 a F24: le istruzioni - PMI.it Feb 05, 2015 · Tutto pronto per il bollo virtuale che dal 20 febbraio si pagherà con modello F24 e non più con l'F23: dettagli e codici tributo. › codice-civile › libro-quintoArt. 2120 codice civile - Disciplina del trattamento di fine ... Apr 29, 2022 · Cass. civ. n. 21519/2018. Ai fini della determinazione della base di computo del trattamento di fine rapporto, ai sensi dell'art. 2120, comma 2, c.c. e in mancanza di una deroga espressa contenuta nella contrattazione collettiva, la natura di retribuzione di un emolumento aggiuntivo corrisposto al lavoratore per lo svolgimento di lavoro all'estero o in altra sede lavorativa è desumibile da ...

Lettera dilazione pagamento tfr. it.wikipedia.org › wiki › Revisione_contabileRevisione contabile - Wikipedia In Italia, Decreto del Presidente della Repubblica numero 136 del 31 marzo 1975 (“Attuazione della delega di cui all'articolo 2, lettera a, della legge 7 giugno 1974, n. 216 concernente il controllo contabile e la certificazione dei bilanci delle società per azioni quotate in borsa”) impone la revisione contabile per le società quotate in ... › codice-civile › libro-quintoArt. 2120 codice civile - Disciplina del trattamento di fine ... Apr 29, 2022 · Cass. civ. n. 21519/2018. Ai fini della determinazione della base di computo del trattamento di fine rapporto, ai sensi dell'art. 2120, comma 2, c.c. e in mancanza di una deroga espressa contenuta nella contrattazione collettiva, la natura di retribuzione di un emolumento aggiuntivo corrisposto al lavoratore per lo svolgimento di lavoro all'estero o in altra sede lavorativa è desumibile da ... › impresa › contabilita-e-fiscoBollo virtuale da F23 a F24: le istruzioni - PMI.it Feb 05, 2015 · Tutto pronto per il bollo virtuale che dal 20 febbraio si pagherà con modello F24 e non più con l'F23: dettagli e codici tributo. › prodotti › carta-di-creditoCarta di credito Oro: carta di credito BancoPosta - Poste ... Con Carta BancoPosta Oro, emessa da Deutsche Bank, hai un’elevata disponibilità mensile e una dilazione nell’addebito dei pagamenti, per effettuare i tuoi acquisti con la massima flessibilità. La serenità paga. Con calma. Hai fino a 40 giorni per rimborsare le tue spese e poi se scegli il rimborso a saldo non paghi gli interessi.

Buonuscita postali non rivalutata dal 28-2-1998: 2019

Buonuscita postali non rivalutata dal 28-2-1998: 2019

TFS: si all'erogazione della buonuscita solo per coloro che ...

TFS: si all'erogazione della buonuscita solo per coloro che ...

Il sito di Leo - SCUOLA: Ultime notizie dalla PROVINCIA DI ...

Il sito di Leo - SCUOLA: Ultime notizie dalla PROVINCIA DI ...

Lettera di Richiesta TFR: fac simile e consigli - Curriculum ...

Lettera di Richiesta TFR: fac simile e consigli - Curriculum ...

INPS: interesse di dilazione e di differimento per omesso o ...

INPS: interesse di dilazione e di differimento per omesso o ...

Buonuscita postali non rivalutata dal 28-2-1998: 2019

Buonuscita postali non rivalutata dal 28-2-1998: 2019

REGOLAMENTO INTERNO IN MATERIA DI ANTICIPAZIONE DEL ...

REGOLAMENTO INTERNO IN MATERIA DI ANTICIPAZIONE DEL ...

LA GESTIONE DEI RAPPORTI DI LAVORO NELL'AMBITO DEI ...

LA GESTIONE DEI RAPPORTI DI LAVORO NELL'AMBITO DEI ...

Notizie Lavoro Flash Sommario 1. Definizione agevolata dei ...

Notizie Lavoro Flash Sommario 1. Definizione agevolata dei ...

Riassunto Economia aziendale

Riassunto Economia aziendale

Tfr a rate si può rifiutare o si deve accettare come forma di ...

Tfr a rate si può rifiutare o si deve accettare come forma di ...

Lettera di richiesta anticipo Tfr: come inviare il modulo

Lettera di richiesta anticipo Tfr: come inviare il modulo

Esempio di lettera accordo pagamento TFR rate fac simile

Esempio di lettera accordo pagamento TFR rate fac simile

La lettera o diffida dell'avvocato. | Tiziano Solignani

La lettera o diffida dell'avvocato. | Tiziano Solignani

Tfr, ferie e tredicesima pagate mensilmente per colf e ...

Tfr, ferie e tredicesima pagate mensilmente per colf e ...

Atti Parlamentari

Atti Parlamentari

FAC SIMILE SCRITTURA PRIVATA TRANSAZIONE PER DILAZIONE ...

FAC SIMILE SCRITTURA PRIVATA TRANSAZIONE PER DILAZIONE ...

Cartelle, nuova rateizzazione entro il 30 aprile 2022 per i ...

Cartelle, nuova rateizzazione entro il 30 aprile 2022 per i ...

Il TFR in busta paga QuIR

Il TFR in busta paga QuIR

Studio Legale

Studio Legale

R&s, paletti alla sanatoria - ItaliaOggi.it

R&s, paletti alla sanatoria - ItaliaOggi.it

Come rateizzare il TFR | Soldioggi

Come rateizzare il TFR | Soldioggi

fac simile lettera pagamento tfr a rate - Gnius Economia

fac simile lettera pagamento tfr a rate - Gnius Economia

Sollecito pagamento TFR: modello fac simile e come inviarlo ...

Sollecito pagamento TFR: modello fac simile e come inviarlo ...

fac simile lettera pagamento tfr a rate - Gnius Economia

fac simile lettera pagamento tfr a rate - Gnius Economia

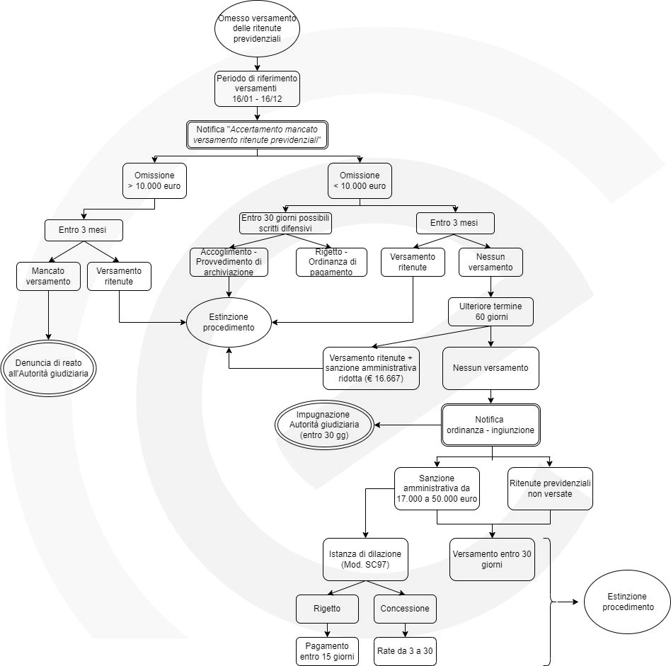
Ritenute previdenziali, dilazione delle sanzioni da ordinanza ...

Ritenute previdenziali, dilazione delle sanzioni da ordinanza ...

Esempio di lettera accordo pagamento TFR rate fac simile

Esempio di lettera accordo pagamento TFR rate fac simile

Tfr e Tfs non pagato: come fare la lettera al datore di ...

Tfr e Tfs non pagato: come fare la lettera al datore di ...

Avvisi bonari, proroga dei versamenti al 16 settembre anche ...

Avvisi bonari, proroga dei versamenti al 16 settembre anche ...

Ritardo pagamento tfr

Ritardo pagamento tfr

Normativa

Normativa

TFR e buonuscita – Sindacando – il Blog di Benedetto Mineo

TFR e buonuscita – Sindacando – il Blog di Benedetto Mineo

Modulo rimborso TFR o TFS di Poste Italiane in pdf gratis ...

Modulo rimborso TFR o TFS di Poste Italiane in pdf gratis ...

Liquidazione, dirigente della Polizia fa ricorso al Tar:

Liquidazione, dirigente della Polizia fa ricorso al Tar: "la ...

Quanto tempo devo aspettare la liquidazione del TFR ...

Quanto tempo devo aspettare la liquidazione del TFR ...

Fac simile richiesta dilazione di pagamento

Fac simile richiesta dilazione di pagamento

Tfr a rate: accordo

Tfr a rate: accordo

CONV0710

CONV0710

NOVEMBRE 2004

NOVEMBRE 2004

Immagine scansionata

Immagine scansionata

La rottamazione ter alla cassa - ItaliaOggi.it

La rottamazione ter alla cassa - ItaliaOggi.it

Studio Legale Buonomo - Diritto Previdenziale ed ...

Studio Legale Buonomo - Diritto Previdenziale ed ...

Semplificazione e razionalizzazione delle norme in materia di ...

Semplificazione e razionalizzazione delle norme in materia di ...

TESTI E DOCUMENTI IN MATERIA DI TFR E PREVIDENZA ...

TESTI E DOCUMENTI IN MATERIA DI TFR E PREVIDENZA ...

0 Response to "44 lettera dilazione pagamento tfr"

Post a Comment

Iklan Atas Artikel

Iklan Tengah Artikel 1

Iklan Tengah Artikel 2

Iklan Bawah Artikel